
赛迪2022年中国智能客服与营销软件市场研究报告
164 次下载

爱分析2022年中国信创ERP市场厂商评估报告
359 次下载

PLEX2022年全球SaaS和云ERP应用市场供应商评估报告
44 次下载

IDC智能ERP发展趋势与2023年十大预测研究报告
361 次下载

e签宝电子签约-数字化应用最佳实践
168 次下载

甲子光年2022中国SCRM市场行业简析MarTech系列微报告
174 次下载

数字100新范式新机会新体验2023中国消费趋势洞察
77 次下载

中国联通2023中国联通6G业务白皮书
62 次下载

超级计算创新联盟高性能计算云HPCCloud服务白皮书
153 次下载

腾讯研究院人机共生-大模型时代的AI十大趋势观察
68 次下载

计算机行业AI应用端行业研究AI办公软件引领新一轮AIGC生产力革命
153 次下载

云计算行业SaaSSaaS公司迎来修复行情
197 次下载

FlashIntel2023年日本SaaS市场研究报告
126 次下载

安信成CRM2023外贸B2B海外社媒营销获客白皮书
755 次下载

金蝶从心定义HR-金蝶s-HR最佳实践案例集
125 次下载

中国银行业协会中国银行业客服中心与远程银行发展报告
300 次下载

薪人薪事2023热门行业人效趋势白皮书
70 次下载

巨量引擎2023中国家居行业洞察报告
1029 次下载

町芒2022现制茶饮行业研究报告
65 次下载

美团研究院加快发展即时零售-助力零售行业转型升级
81 次下载

毕马威房地产行业数字化转型之路年度评估
54 次下载

游戏开发者大会GDC2022年游戏行业现状调查报告
41 次下载

德勤消费品零售行业中国消费品和零售行业纵览
819 次下载

甲子光年2023信创软件品牌影响力研究报告
83 次下载

36氪2022年隐私保护下的出海企业营销研究报告
673 次下载

e-works2023中国制造企业出海现状调研报告
770 次下载

Facebook中国B2B出海营销Playbook
316 次下载

GoodsFox2023上半年独立站品牌出海报告
1173 次下载

impact.com2023出海营销手册-战略版
1067 次下载

Meltwater融文中国企业出海过程中的品牌建设实战2022
1019 次下载

OneSight2023Q1BrandOSTOP100出海品牌社媒影响力榜单
405 次下载

白鲸出海如何助力出海企业构建安全快速可靠的网络体验
550 次下载

白鲸出海中东市场白皮书
107 次下载

创业邦2022中国企业出海生态发展报告
188 次下载

德勤思爱普2023新型中国企业高质量出海白皮书
77 次下载

店匠出海研究院2021后疫情时代小家电行业出海趋势报告
328 次下载

美通社2023做更有方向感的品牌出海-开创性时刻全球企业传播趋势洞察
356 次下载

普华永道中国出海互联网公司数据保护合规对策
456 次下载

思爱普出海企业如何通过数字化应对全球化管理挑战2022
1212 次下载

微软Microsoft企业出海全知道
531 次下载

新加坡经济发展2023新加坡出海指南
842 次下载

英特利普IntelliPro企业出海成立公司白皮书-美国篇精简版
1231 次下载

雨果跨境中国品牌出海模式洞察及趋势情况报告
188 次下载

中桥调研咨询中国企业出海洞察2022
553 次下载

FocussendSCRM内容营销获客培育转化指南
1053 次下载

MarketUP2023企业内容营销获客实战
877 次下载

MarketUP集客营销-TOB企业应该如何长期精准获取线索2022
274 次下载

MobTech袤博天眼查卫瓴科技2022年企业级SaaS数字化营销获客白皮书
605 次下载

SHOPLINEFacebook获客指南-精益获客将平台流量转化为店铺销量2021
517 次下载

阿里巴巴国际站OKKICRM外贸私域运营12问-外贸B2B企业增长秘籍2022
491 次下载

安信成CRM2023外贸B2B海外社媒营销获客白皮书
243 次下载

创客贴2022零售业数字化探索报告
916 次下载

创客贴2022年互联网广告营销增长报告
467 次下载

弟齐信息企业白皮书获客实战指南2022
186 次下载

弟齐信息企业直播获客解决方案白皮书2022
866 次下载

荟聚全渠道获客来源管理和营销归因
30 次下载

荟聚数字化获客矩阵管理SEM_SEO_官网
526 次下载

荟聚数字化获客矩阵管理活动营销
13 次下载

荟聚数字化获客矩阵管理内容营销
37 次下载

荟聚数字化获客矩阵管理社交营销与全员推广
472 次下载

巨量引擎2022线索行业一站式线索经营解决方案
504 次下载

鲁班跨境通Shopline私享会Facebook广告营销获客指南2022
737 次下载

致趣百川2022年B2B工业品行业获客转化策略白皮书
820 次下载

致趣百川2022营销自动化获客白皮书
787 次下载

致趣百川流量见顶B2B工业企业获客优化白皮书2023
613 次下载

2021年B2B内容营销趋势报告-CMI英文版
364 次下载

2023品牌内容营销洞察报告
569 次下载

Adobe云原生内容管理系统CMS提升内容交付效率报告英文版
161 次下载

Convertlab荟聚2023B2B内容营销白皮书-4N时代
199 次下载

FocussendSCRM内容营销获客培育转化指南
754 次下载

FocusSend营销自动化内容营销策略方案
965 次下载

MarketUP2023年B2B内容营销实战指南
183 次下载

MarketUP2023企业内容营销获客实战
176 次下载

Meta3C出海新趋势营销内容报告2022
731 次下载

WMG全球内容营销的未来英文版
234 次下载

荟聚数字化获客矩阵管理内容营销
376 次下载

巨量算数2022内容营销洞察报告
820 次下载

领英B2B内容营销指南制定有效内容策略
101 次下载

秒针系统2022中国社交及营销内容趋势报告
707 次下载

内容营销协会CMI2023年B2B内容营销基准预算和趋势洞察报告英文版
355 次下载

ctr2022年搜索营销预算趋势报告
796 次下载

Gartner2022年营销预算与战略状况报告英文版
33 次下载

Gartner2023高绩效的软件工程团队管理策略研究报告英文版
291 次下载

GartnerCMO如何如何在不确定的经济形势下合理分配营销预算-三大技巧英文版
600 次下载

InfoQ2023年第一季度中国卓越技术团队访谈录
87 次下载

Officevibe构建高绩效团队的四大障碍英文版
848 次下载

RollWalks3个账户营销ABM方法自动更正小团队问题英文版
58 次下载

UiPath自动化如何提高法务与合规团队绩效2023
65 次下载

波士顿咨询BCG利用跨代团队的力量英文版
490 次下载

荟聚线索管理与培育的新岗位SDR的定位管理与考核
48 次下载

每刻科技企业费用管理的顶层设计
317 次下载

内容营销协会CMI2022年B2B内容营销基准预算和趋势洞察报告英文版
225 次下载

市场易2021中国B2B市场营销现况白皮书
27 次下载

未来工作研究院2022远程办公团队沟通与协作手册
417 次下载

销售营销管理SMM数字销售革命英文版
766 次下载

元年2023数字化时代的全面预算管理洞察研究报告
47 次下载

致趣百川2021年SDR销售开发代表策略与团队搭建白皮书
143 次下载

致趣百川2021年产品市场PMM策略与团队搭建白皮书
996 次下载

致趣百川2023年B2B内容营销白皮书行业基准预算及趋势报告
512 次下载

畅捷通好会计-智能云财税全面支持发票电子化63页
0 次下载

e签宝电子签约-数字化应用最佳实践27页
350 次下载

《“互联网女皇”玛丽·米克尔(Mary Meeker):2025人工智能(AI)趋势报告》
2311 次下载

计算机行业AI应用侧系列报告微软拉开AI应用序幕
1869 次下载

阿里云2025医疗健康行业AI应用白皮书
962 次下载

销售易2025年CRM数据治理及应用实践蓝皮书
1268 次下载

销售易2023AIGC应用白皮书AIGCCRM从现在起颠覆业务生产力
1698 次下载

销售易2024汽车经销商行业CRM应用实践蓝皮书
2691 次下载

汉得微扬2024中企出海全球CRM系统建设实践分享白皮书
2678 次下载

TradePub2024下一个制造ERP系统的必备功能研究报告英文版
896 次下载

IBM2025年ERP携手AI勇者乘势智取未来研究报告
1006 次下载

模力驱动AI客服助手服务新体验
1982 次下载

第一新声2024年中国智能客服市场研究报告
1980 次下载

2023AIERPAICRM及AIOA应用场景及案例分析报告
1235 次下载

泛微网络-公司研究报告-OA强卡位AIAgent新空间
893 次下载

AI客服服务升级的密码
1003 次下载

数世咨询2025安全优先的大模型研究报告
2008 次下载

IDC移动云2025数字政府新进阶白皮书
1902 次下载

软件与服务行业从财税体制改革看税务IT发展
1583 次下载

致趣百川2023年B2B医疗企业营销转型白皮书-SCRMHCP360赋能医疗营销数字化转型
903 次下载

向量智库小灯塔系列-中小企业数字化转型系列研究-SCRM测评报告
869 次下载

NIDA全球固定网络创新联盟2025年AIAgent通信网关技术研究报告
1682 次下载

赛迪2025人工智能体AIAgent应用现状挑战及建议研究报告
1581 次下载

58招聘人力资源视角2025生活服务业发展趋势研究报告
1927 次下载

香港职业训练局VTC人力资源更新报告2025保安服务业及纪律服务部门繁体版
1005 次下载

爱分析2024信创ERP市场厂商评估报告-远光软件
862 次下载

致趣百川2025年B2B企业跨境出海的营销挑战与获客机遇报告
1523 次下载

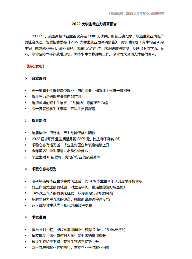
智联招聘2022大学生就业力调研报告
802 次下载

阿里云2025医疗健康行业AI应用白皮书
893 次下载

点点数据2024国产AI大模型应用报告
800 次下载

IT桔子2022年中国CRM行业投资发展报告
920 次下载

艾瑞咨询2022年中国CRM行业研究报告
800 次下载

人力家2021制造业人力资源数字化白皮书
995 次下载

前程无忧2021人力资源白皮书
803 次下载

大视2024中国人工智能AI各行业应用研究报告
1036 次下载

腾讯云中国信通院中国通信标准化协会2024年AI大模型应用发展研究报告
2056 次下载

Neocrm销售易2024年企业CRM国产替代全景白皮书
902 次下载

销售易2023中国医疗器械企业CRM应用实践蓝皮书
1036 次下载

第一新声2024年中国智能客服市场研究报告
809 次下载

阿里云2022智能客服知识运营白皮书
1982 次下载

艾瑞咨询2023年中国直播电商行业研究报告
1852 次下载

小红书种草学2025小红书直播推广投放指南
3026 次下载

2021年泛微网络公司产品渠道双升级与中国OA市场空间分析报告
805 次下载

向量智库小灯塔系列-中小企业数字化转型系列研究-协同OA测评报告
1036 次下载

赛迪译丛2025赢得人工智能竞赛美国人工智能行动计划报告
963 次下载

中国信通院智能驱动增长人工智能客户关系管理AICRM系统研究报告2025年
1632 次下载

艾瑞咨询2025在线综艺营销趋势白皮书
803 次下载

数美科技2025年AIGC全生命周期业务风控白皮书
800 次下载

智联招聘2025长三角中心区城市数字人才引力指数报告
800 次下载

华为2025华为算力基础设施安全技术白皮书端管云协同
1596 次下载

纷享销客2025年CRM替换Salesforce解决方案
963 次下载

纷享销客2025中国企业CRM软件国产替代趋势与应用研究报告
500 次下载

上海交大中银科技金融学院2025中国企业应用AI成熟度AIM模型报告简版
1023 次下载

月狐数据2025年中国企业AI应用进程研究报告
1032 次下载

Fortinet2025年运营技术与与网络安全态势研究报告
1036 次下载

郑岩-华为云客服AI助手的大模型实践与思考
1569 次下载

前程无忧2025中国中层管理者领导力数据洞察白皮书
903 次下载

新华网腾讯云2025国产数字化升级标杆实践报告
830 次下载

甲子光年2025年AIAgent行业价值及应用分析报告
983 次下载

中国软件行业协会2025中国CIO选型指南AI协同办公产品
1537 次下载

科锐国际2025人才市场洞察及薪酬指南
952 次下载

中智关爱通重塑职场活力2024-2025职场关怀趋势洞察与策略指引
932 次下载

Antler2025打造越南人工智能初创企业-抓住东南亚下一波创新浪潮
968 次下载

中国信通院AI时代高品质全光算力专线研究报告2025年
820 次下载

KuRunData库润数据2025大学生开学行为观察报告
1036 次下载

国家数据局2024第二批数据要素典型案例数字菁英网整理
861 次下载

英特尔2025智启边缘英特尔软硬件一体化赋能产业AI应用实践白皮书
1035 次下载

甲子光年2025中国DataAI数据基础设施白皮书
801 次下载

2025OpenAI软硬件生态布局算力需求与商业化进展分析报告
823 次下载

纷享销客2025年CRM国产替代趋势与应用研究报告
2438 次下载

企企科技中企经营会计研究中心2025服务业ERP白皮书
967 次下载

中软协CIO分会2025央国企CIO选型指南ERP产品
900 次下载

帆软2024企业BI应用实践案例集
1364 次下载

玄武云2025中国企业CRM选型调研报告
1035 次下载

ATD2025出海企业人才发展实践指南
807 次下载

ITPUB2025年AI数据分析之ChatBI发展与应用实践白皮书
904 次下载

IDC2025年AI原生云新型云厂商重构Agentic基础设施白皮书
1354 次下载

理瑞通2025重塑数据与人工智能打造面向未来的数字基础设施白皮书
2019 次下载

深圳人工智能协会2025人工智能发展白皮书
2514 次下载

小红书电商学习中心2025小红书账号定位策略答疑报告
1068 次下载

计算机行业国产大模型思考效率进一步提升全球AI产业生态合作持续深化
800 次下载

智友雅瑞科创平台2025中国具身智能产业星图
1540 次下载

D5Render2025设计行业AI应用趋势报告
1679 次下载

千瓜数据2025年第三季度新兴品类简报小红书平台
1039 次下载

AI善治学术工作组2025智能体发展与治理研究报告
1354 次下载

MarketUp三个皮匠报告2025年B2B内容营销白皮书
1983 次下载

销售易2025年CRM数据治理及应用实践蓝皮书
806 次下载

中国互联网信息中心生成式人工智能应用发展报告
1471 次下载

CAAC2025中国GEO行业发展报告
830 次下载

知乎魔搭2025年AI时代开发者生态白皮书
1305 次下载

安全牛数据流通安全技术应用指南2025版130页.pdf
803 次下载

腾讯2025中小企业AI实战指南官方解读报告
1703 次下载

赛仕软件SAS2025生成式AI全球研究报告创造竞争优势的策略繁体版
2186 次下载

腾讯云2025中小企业AI实战指南-用智能杠杆实现降本增效与模式创新
1562 次下载

同程商旅2025中国企业出海差旅研究报告
1035 次下载

未来财务人研究院合思2024中国企业差旅管控分析报告
1920 次下载

鼎帷咨询英伟达人工智能发展战略研究报告2025版
893 次下载

千瓜数据2025年视频笔记种草洞察数据报告小红书平台
2364 次下载

站酷2025年AI时代超级设计师研究手册
863 次下载

知家2025年KOX立体矩阵经营白皮书
1542 次下载

IBM2025智能体AI的战略跃迁打破渐进改善创造全新价值报告24页.pdf
1245 次下载

SNAPCHAT2025年Z世代视野下的中国品牌全球化白皮书-暨Z世代最喜爱的中国全球化品牌50强
1354 次下载

华为星河AI政府网络解决方案案例集-成功案例
1089 次下载

云略2025后国补时代5大行业社媒矩阵营销报告
1983 次下载

清华大学一站式晚年陪伴手册-儿女的远方牵挂AI的近身守护
1682 次下载

正德人力股份2026出海马来西亚用工白皮书
1032 次下载

爱分析2025大模型应用实践报告
836 次下载

克劳锐2025母婴社交媒体内容洞察报告
2341 次下载

GEO优化白皮书_水滴探海_2026Q1_中文版.pdf
459 次下载
商务咨询
运营咨询
电话沟通